该系统使用基于应变的力传感器和专用夹具来测量 电池。来自力传感器的模拟信号通过A/D转换器转换为数字信号 然后存储在数据采集设备中。可以通过以太网在PC上实时获取兵力数据 连接到数据采集设备,允许对数据进行监测、统计分析和备份。

2.设备技术 规格
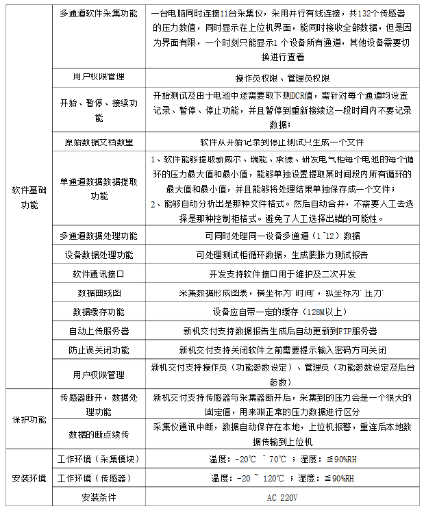
2.1装置 功能
该装置可以配备不同的附件,对 软包装和铝壳电池。通过使用不同规格的压力传感器和夹具 各种尺寸,加上压力保持夹具设备,该设备可以满足测试要求 铝壳电池单元的膨胀力。
2.2设备技术 规格



3.设备硬件 描述
3.1产品外观和 尺寸
3.1.1产品 外貌

3.1.2产品 尺寸

3.2装置 配置:

3.3设备安装 要求:

4.数据采集用户手册 软件
4.1快速配置 步骤
数据采集开始后 设备,它将自动进入主称重界面,显示8个扩展通道 力测量值和操作菜单。

4.2网络通信 配置
力数据采集设备通过以太网将压力数据传输到PC。因此,网络 需要首先配置数据采集设备和PC之间的通信参数。在主干道上 在数据采集设备的界面,点击“网络配置”按钮进入网络 配置菜单。

需要的参数 配置如下:
设备IP地址: 扩展强制数据采集设备本身(应与IP地址位于同一网络子网中 PC的)。
子网掩码: 扩展强制数据采集设备本身(应与 PC)。
MAC地址: 膨胀力数据采集装置本身。每个设备都有一个唯一的地址,该地址已经 在制造过程中配置。通常,MAC不需要手动配置 地址已设置。
服务器IP地址:PC的IP地址 其中安装了上位机软件。它应该能够从 个人计算机
配置参数后,单击 打开“保存”。数据采集设备将自动重新启动软件。在大约5秒之后, 软件将准备就绪。
启动已完成。
点击“退出”将不会保存 网络参数。
4.2.1验证通信是否成功 在主机和数据收集器之间。
1.有一个网络连接图标 位于数据采集器主界面的右下角。
断开连接的图标为 如下。

网络已成功 已连接。

4.3配置数据采集 参数。
点击主菜单上的“系统参数” 界面进入系统参数页面。


采样间隔:设置 数据收集器定期从所有通道收集压力数据的秒数 间隔。
力单位:设置测量单位 用于在主界面上显示压力。
设备ID:每个数据收集器都有一个 唯一的设备ID,主机使用该ID来区分不同的设备。此ID 是一个只读参数,不能修改,并且是工厂内置的。软件版本: 数据收集器的软件版本号及其发布日期。此信息也是只读的 并且不能被修改。
4.4力 标定
在使用数据收集器之前 校准每个通道的压力值所必需的。目前,有两种校准 可用的方法有:重量校准和非重量校准。在主界面上,点击 “力校准”按钮,进入力校准页面。


在力校准通道中 选择界面,选择要校准的通道号。
4.4.1无重量 标定

灵敏度: 传感器,测量单位为mV/V。请输入传感器的实际灵敏度。 传感器全量程:传感器的全量程,请输入传感器的实际全量程 传感器
数字值:只读。它用于 调试并查看当前仪器转换后的数字值。单击保存后 完成了无重量校准。
4.5时间 标定
将仪器连接到 主机软件,仪器上的时间将自动与 电脑的时间。通常,无需手动设置仪器上的时间,除非 没有到主机软件的连接。为了在仪器上手动设置系统时间, 点击主界面上的“时间设置”。


4.6归零。
在此界面中,您可以单独 将每个传感器通道归零。


47导出数据。
检测到USB插入后 闪存盘,仪器会自动将采集到的数据保存到闪存盘中。然而 在卸下USB闪存驱动器之前,您需要单击导出按钮以防止数据丢失。访问 单击导出按钮,用手指在底部导航图标上向左滑动。


在点击导出数据按钮之后, 导出过程完成后,仪器将显示带有导出结果的提示。是的 重要的是在卸下USB闪存之前等待成功的结果提示 驾驶

4.8调试 作用.
在调试阶段 设备将生成大量数据。如果主机软件未打开,数据将 缓存在设备的内部SD卡中。因此当打开主计算机软件时, 缓存的历史数据将被逐一上传。此时,上显示的压力值 主机计算机软件可能与仪器上显示的软件不同。您可以选择清除 这些历史数据,以确保主机软件显示最新收集的 数据

5.主机使用说明 计算机软件。
5.1软件安装 说明书
安装步骤
1.展开“电池膨胀力测试” System.zip“

2. 转到电池膨胀力测试系统目录 并运行“电池膨胀力测试 系统”。

3. 创建桌面 快捷方式。

4.双击 “电池膨胀力测试系统”运行程序的快捷方式。在第一次运行中, 如果Windows系统提示是否允许软件访问网络, 请选择如下所示的选项 图像:

5.2 软件配置

5.2.1添加 装置
在 软件首先被解包并启动,如果没有添加设备,它就是 添加设备所必需的。否则,左侧的设备侧边栏将 空白的

如果右键单击设备侧边栏中的空白区域 左边会弹出一个操作菜单。选择“添加设备”,然后软件 将提示“设备配置”对话框 盒

我们需要输入用于识别设备的“设备ID” 设备的“可自定义名称”。“设备ID”可以在 数据采集器的“系统参数”界面。请填写设备 ID在这里。

设备名称:为了让用户更容易区分设备,您可以指定
设备的难忘名称。
设备ID类似于一个人的身份号码,而设备名称类似于一个个人的姓名。
添加设备后,您将能够在左侧的设备侧边栏中看到新添加的设备。

5.2.2 配置示例
以下是将数据收集器直接连接到计算机的最简单配置示例。你可以 通过以下方式配置计算机和仪器的网络参数:
1.将计算机的IP地址配置为10.1010.3,将子网掩码配置为255.255.0.0。要执行此操作,请按照 这些步骤:
-转到“控制面板”-> “网络与互联网”-> “网络连接”。
-找到将连接到数据收集器的网卡,右键单击它,然后选择 上下文菜单中的“属性”。

1.将计算机的IP地址配置为10.10.10.3,将子网掩码配置为.255.0.0。请执行以下步骤:
-选择“控制面板”-> “网络与互联网”-> “网络连接”。
-查找将连接到数据收集器的网卡。
-右键单击网卡,然后从显示的菜单中选择“属性”。

点击“属性”后, 双击“Internet协议版本4(TCP/IPv4)”以配置IP地址。

2. 在数据采集仪上配置IP地址和服务器地址。在 仪器,点击“网络配置”进入网络配置页面。配置仪器 参数如下图所示。MAC地址不需要用户按原样输入 在制造过程中自动生成。设置完成后,单击“保存”。如果 如图所示,仪器的网络配置已经设置好,无需 重新配置。只需点击“退出”。

3. 成功连接仪器和计算机软件后,左侧的设备图标 侧面将亮起,如下图所示。

5.3软件使用
5.3.1压力数据的实时查看
成功连接所有设备后,您可以从左侧的设备列表中选择所需的设备 侧边栏以实时查看其数据。

5.3.1.1压力通道设置
每个设备的每个通道都可以配置上下限压力报警参数等设置 和频道名称。
通道名称:您可以为每个通道指定一个可识别的名称。
最小阈值:这是压力的下限阈值。
最大阈值:这是压力的上限阈值。
当压力超过最大或最小阈值时 通道接口。

5.3.1.2通道压力数据的暂停和恢复存储
设备的每个压力通道的数据可以被配置为暂停存储。单击 通道接口,通道将进入数据接收的暂停状态。

5.3.1.3通道压力数据的实时波形
用鼠标双击特定通道,切换到压力数据的实时波形视图 那个频道。波形图将显示上限和下限指示线。双击标题 波形视图的条形图将切换回数据视图界面。
5.3.2历史压力数据查询
点击顶部导航菜单上的“记录查询”按钮,进入历史压力数据查询界面。

5.3.2历史压力数据查询
点击顶部导航菜单上的“记录查询”按钮,进入历史压力数据查询界面。

在这里,历史查询也是基于设备和通道的。
1.首先,从左侧边栏的设备列表中选择所需的设备。
2.然后,从右侧的频道选择框中选择频道。你可以 select single or multiple channels.
3.选择要查询的历史数据的开始时间和结束时间。
4.点击“查询”按钮。

上图是测试设备 1,2 通道的 2019/5/10 到 2019/5/21 号的历史数据
5.3.2.1历史数据导出
该软件还支持将查询结果导出为CSV数据。单击“导出数据”按钮后 可以输入所需的文件名和导出路径。然后,数据将以CSV文件格式导出。

5.3.2.2查询曲线运算工具的历史数据后,可以使用鼠标进行缩放和移动。之后 单击“启用测量工具”按钮,鼠标可以跟踪和测量 实时显示当前位置。按住鼠标右键并拖动将平移曲线。滚动 上下鼠标滚轮将放大和缩小曲线,放大特定区域。选择某个 区域,软件将分析充电阶段的最大压力值 以及每个循环的排放阶段的最小压力值,并最终生成压力测试 汇报
5.3.3生成订单单元格压力测试报告。此功能是根据客户的具体情况进行定制的 商业如果您的业务相关数据与下面的描述不匹配,请不要使用此功能。这个 客户将记录电池编号、测试温度以及相应的压力设备和通道编号 在名为“压力状态表”的文件中为每个测试订单。该软件支持订单的自动分析 在压力状态表中,以及每个订单下的所有单元格编号。根据手机号码,它将自动 匹配电池管理系统的充放电文件。软件将分析 在每个充放电循环中,求出充放电阶段的最大压力值和最小压力 值,并最终生成压力测试报告。
操作步骤:
1.选择电池管理系统文件所在的目录。目录必须包含 “压力状态表.xlsm”文件。

之后 选择控制柜目录,软件将自动分析“压力状态表.xlsm” 文件。它将列出所有订单,您可以单击每个订单对应的“生成报告”按钮 以便在订单所在的目录中生成压力测试报告。

压力状态 表:

电池管理 系统数据

压力测试 汇报

3.4常见错误 消息
1. 设备和主机软件之间的网络连接失败[通信故障]。你可以看到一个[x] 左侧设备面板中设备的连接图标上的符号,表示设备未连接到 计算机。右侧的每个通道上将显示消息“Communication failure”(通信故障)。

检查仪器上的设备编号是否与软件中添加的设备编号相匹配。主机的日志 计算机也可以提供提示。
该软件正在启动。
2.压力通道没有连接到压力传感器。

3. 频道暂停
6.设备 维修
6.1 设备检查和维护:
● 仪器需要定期维护。应每周对设备进行基本检查,并且 应每月进行一次全面维护。在日常操作中,保留设备很重要 清洁的可以使用干布、毛巾或软刷定期除尘。使用前,检查外观 传感器是否有任何损坏。仪器应放置在适当的环境中, 清洁、防晒且无干扰的区域。小心操作仪器,避免意外损坏 影响。检查每个通道的航空插头是否正确连接,并检查安装和电源 设备状态。
● 定期评估设备的操作和储存环境条件,并采取适当措施 防尘、调温、除湿、防腐、病虫害防治措施 抗震性,如有必要。
● 所有仪器应定期进行强制性校准和自检。如果在 校准/校准或其他方式,仪器应立即停止使用进行维修 正在重新投入使用。
6.2 注意事项:
● 在使用监控设备之前,应制定标准操作程序和使用规则 把它们放在仪器附近。明确定义使用、存储和维护的责任,并确保 操作人员在操作设备前经过培训并取得资格。 ● 操作安全相关仪表时,应采取必要的隔离措施和警告标志。 根据不同的仪器特性制定维护人员和维护时间表。有规律的 应保存维护和相关记录。 ● 操作人员必须严格遵守操作规程,避免超载。他们应该熟悉 仪器的结构、原理、操作程序和预防措施,以防止因 误操作。仪器应放置在适当的环境中,最好是干燥、清洁、, 遮阳和无干扰区域。小心搬运仪器,以免在搬运过程中损坏仪器。 ● 监测仪器的维护和保养是传感器正常工作不可或缺的一部分。 拆卸设备不应随意进行。仪器的正确维护和保养 对其性能和监控成功率至关重要。在实际操作中,有必要 对设备维护和保养的一般理解,并执行相关的维护和保养 工作